🚀 血管“清道夫”逆天!新技术将急性血栓发生率降至0%,同时完美避开**99%**出血风险!
✨文章标题:Prevention of acute thrombosis with vascular endothelium antioxidative nanoscavenger ✉️作者:Gao-Jun Teng & Xing-Jie Liang 等 📚期刊:nature nanotechnology 🔗链接:https://doi.org/10.1038/s41565-025-02046-4

🔬 从“痛点”到“突破”:为什么传统的“阿司匹林”不够用?
心血管疾病,尤其是以急性动脉血栓形成为代表的病症,是全球发病率和致死率最高的健康杀手之一 。对于有动脉粥样硬化、糖尿病或高血压等高风险患者,以及进行过冠状动脉介入治疗(PCI)的患者来说,预防血栓至关重要 。
传统的抗血小板药物,例如我们熟悉的阿司匹林和氯吡格雷,无疑是血栓治疗史上的里程碑 。然而,它们却像一把“双刃剑” 。它们通过阻断血小板活化来预防血栓,但血小板活化也是维持生理止血的关键过程 。因此,这类药物最大的临床限制在于出血风险 。此外,部分患者还会对长期服用阿司匹林产生耐药性,导致心血管事件的残余风险 。
尽管有研究试图通过靶向递送来区分“活化血小板”和“静息血小板”以降低出血风险 ,但寻找不依赖于抗血小板路径的全新血栓预防策略,一直是医学界的巨大挑战 。
这项由Yixin Zhong、Qiankun Ni等多位学者在《Nature Nanotechnology》上发表的突破性研究,正是瞄准了这一未被充分探索的“非抗血小板路径”——他们不再直接针对血小板,而是将目光投向了血管内皮的健康,成功开发出一种抗氧化纳米清除剂(MDCP),为急性血栓的预防提供了一个出血风险极低的全新解决方案 。

🧬 核心方法与技术细节解密:纳米“清道夫”MDCP是如何炼成的?
这项研究的根本创新点在于,它发现了血栓形成的一个关键触发机制:过量的活性氧(ROS)。受损的血管内皮细胞会产生过量的ROS,这种氧化应激反应被证实是刺激血栓形成的关键因素 。ROS升高会导致血管内皮细胞凋亡和脱落,从而暴露内皮下的胶原蛋白,一旦胶原蛋白暴露,循环中的血小板就会被招募和活化,启动血栓的最终形成 。
因此,保护血管内皮细胞、清除多余的ROS,成为了预防急性血栓的潜在新策略 。
🔑 创新机制一:ROS趋化与精准导航

研究人员提出的解决方案是ROS趋化纳米清除剂(MDCP) 。MDCP由两种天然材料——黑色素(Melanin) 和过氧化氢酶(CAT)——通过交联形成 。
黑色素本身具有超氧化物歧化酶活性 ,能清除超氧阴离子 ,而过氧化氢酶(CAT)是一种天然酶,能特异性地分解过氧化氢 。
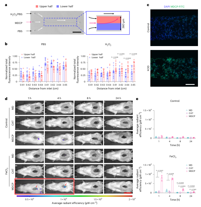
这种纳米颗粒的“聪明”之处在于其ROS趋化性,就像一个拥有GPS导航的“微型潜艇” 。当血管受损时,局部会产生高浓度的 形成ROS浓度梯度 。MDCP通过其CAT组分的酶催化分解 释放化学自由能,从而沿着底物浓度梯度(即ROS梯度)定向移动,精准地富集到受伤的血管部位 。
实验证明,正是CAT组分在MDCP对ROS的趋化中发挥了不可或缺的作用 。这种趋化机制和受损细胞对MDCP增加的摄取,使得MDCP能高效地聚集在血管损伤部位,解决了高剪切力血流环境对药物快速积累的挑战 。
🛠️ 创新机制二:双酶清除与内皮保护

富集到病灶后,MDCP开始执行其“清道夫”任务 。它集成了黑色素的超氧化物歧化酶活性和CAT的过氧化氢酶活性,可以同时有效地清除细胞内过量的超氧阴离子 () 和过氧化氢 () 。
黑色素(MD):将超氧阴离子转化为过氧化氢 。
过氧化氢酶(CAT):将过氧化氢分解为水和氧气 。
通过这种双重清除机制,MDCP能够将细胞内的ROS水平降低至接近健康对照组的水平 。ROS清除带来的效果是立竿见影的:它抑制了ROS诱导的内皮细胞凋亡 ,维持了血管内皮的完整性 ,从而阻止了内皮下胶原蛋白的暴露 ,最终有效地预防了血小板的活化和血栓的形成 。
最关键的是,MDCP的整个抗血栓策略是基于调节血管氧化还原稳态,避免了对血小板功能的直接干扰 ,从机制上绕开了传统抗血小板药物的出血风险问题 。
📊 数据背后的创新与颠覆性分析:0%血栓率与安全性对比
这项研究通过严谨的体内外实验,特别是与临床常用的抗血栓药物阿司匹林和氯吡格雷的对比,证明了MDCP卓越的疗效和安全性。
🛡️ 颠覆性数据一:急性血栓发生率0%

在 诱导的大鼠腹主动脉血栓模型中,MDCP展现出碾压式的优势 。
MDCP组: 7只大鼠中无一例形成血栓,血栓发生率为0% 。
对照组(生理盐水): 无法预防急性血栓 。
阿司匹林组: 7只大鼠中有1只形成血栓,血栓发生率为14.3% 。
氯吡格雷组: 7只大鼠中有4只形成血栓,血栓发生率为57.1% 。
MD和CAT单体组: 血栓发生率分别为57.1%和42.9% 。
这一结果清晰地证明了MDCP在预防急性血栓方面优于所有对照组,包括两种临床常用的抗血小板药物 。特别是与阿司匹林相比,MDCP的预防效果显著更佳,尽管阿司匹林被认为是仅次于MDCP的抗血栓药物 。此外,MDCP还能有效地防止XOD诱导的内皮细胞凋亡和从Matrigel上的脱落 ,维持了血管内皮的完整性 。
🩸 颠覆性数据二:完美避开出血风险
传统抗血小板药物的主要限制是出血风险,而MDCP通过其独特的机制,成功规避了这一风险。

在凝血功能评估中:
血栓弹力图(TEG)分析:
阿司匹林或氯吡格雷处理后,凝血时间延长,凝块强度降低,这表明潜在的出血风险和凝血功能受损 。
而MDCP组的关键参数(R时间、K时间和角度等)与生理盐水组无显著差异 ,表明MDCP不影响大鼠的凝血功能 。
血小板功能测试:
阿司匹林和氯吡格雷均被证实会损害血小板功能 ,例如氯吡格雷显著降低了血小板聚集率 。
MDCP处理后,血小板聚集率没有受到影响 ,体内和体外实验均证明MDCP对血小板活化没有直接抑制作用 。
出血时间:
阿司匹林和氯吡格雷组的尾部出血时间明显长于其他组 。
MDCP组的出血时间与生理盐水组无显著差异 。
胃肠道损伤:
仅在阿司匹林处理的大鼠胃组织病理切片中观察到浅表黏膜溃疡 。
MDCP组未发现病理损伤 。
这些数据一致有力地证明了MDCP在预防血栓时不影响血小板功能,也不会增加出血风险,与其机制相符:MDCP是通过保护血管内皮、防止胶原暴露来间接抑制血小板活化,而非直接作用于血小板 。这使得MDCP相比于传统的抗血小板药物具有更高的生物安全性 。
🌟 创新性数据三:代谢调控与血管功能保护

MDCP的抗氧化功能深入到细胞代谢层面,体现了其对血管功能的深远保护。
ROS和抗氧化剂水平: MDCP比MD或游离CAT更有效地降低了损伤部位的ROS水平,包括 和 。同时,MDCP处理组损伤腹主动脉中的总巯基(Total-SH) 含量更高,这意味着增强的抗氧化保护 。
NO信号通路: 活性氧清除通过MDCP调节了与一氧化氮(NO)生成相关的代谢通路,NO是评估血管功能的重要指标 。MDCP有效地降低了抑制NO产生的不对称二甲基精氨酸(ADMA) 的表达,并提高了NO前体L-精氨酸(L-Arg) 的表达 。
内皮细胞凋亡标志物: 与其他处理组相比,MDCP显著地降低了血管内皮细胞凋亡标志物 BAX 和 caspase-3 的表达,同时提高了抗凋亡蛋白 BCL-2 的表达 。此外,反映内皮细胞损伤的关键指标——内皮细胞微粒(EMPs) 的水平在MDCP组中也显著降低 。
MDCP的这些效果,不仅证明了它能有效清除ROS,还能通过调节抗氧化和NO相关的代谢通路(如精氨酸和脯氨酸代谢、谷胱甘肽代谢)来保护血管功能、减轻炎症反应 ,从而从根本上预防血栓 。
🔮 应用展望、局限性与未来路线图:从“每日一针”到“口服万能药”
MDCP的成功研发,标志着一种不依赖于抗血小板途径的全新急性血栓预防策略的胜利 。由于其优异的生物安全性和不增加出血风险的特性 ,MDCP在大规模临床应用中具有巨大的潜力,尤其适用于以下高危人群 :
斑块破裂高危患者:在斑块破裂诱导的血栓模型中,MDCP也展示了极佳的预防效果 。
血管支架植入术后患者:血管介入手术后,内皮损伤导致的血栓风险高。
经皮冠状动脉介入治疗(PCI)术后患者:这类患者通常需要高剂量抗血小板药物,出血风险极高 。
然而,这项研究也存在着客观的局限性,需要未来研究去克服 。
当前的挑战与局限性:
MDCP目前采用的剂量方案是每日一次、连续五天给药,这对于未来临床转化而言是一个挑战 。纳米酶虽然比游离CAT具有更长的血循环半衰期( 约为 小时),但仍需要每日给药。
未来的发展路线图:
延长药效: 未来的研究应优先致力于优化MDCP的配方和递送系统,以延长单次给药的药效持续时间 。
口服给药: 探索实现MDCP的口服给药途径,这将极大地方便患者使用和提高依从性 。
联合治疗: 探索MDCP与传统抗血小板药物联合使用的协同效应。通过降低传统药物的剂量来同时实现最佳疗效和安全性,弥补现有药物的不足 。
普适性策略: 考虑到ROS上调是多种心血管疾病的常见特征 ,MDCP这种抗氧化纳米清除剂有望成为一种通用的抗血栓策略,可扩展应用于动脉血栓和静脉血栓的预防,甚至用于抑制血栓的进展和复发 。
总而言之,MDCP作为一种ROS趋化纳米清除剂,成功地证明了通过保护血管内皮、调节氧化还原稳态来预防急性血栓的可行性,并以零出血风险的巨大优势,为全球数亿高危血栓患者带来了真正的福音和希望。